2日間で「すみか」を作ろう 模型とか考えてることとか
構造の分割数などを調整したので、模型を作り直してみました。 子どもたちでつくることと、達成感を感じられるサイズとしてはこのあたりが良さそうです。以前書いたようにレシプロカルなお互い支え合う構造にすることで、手で扱えるサイズで組み立てられて、...
【おしらせ】竹で家を作る 2日間で「すみか」を作ろう/モリトクラシト・メカニクス11
国際文化フォーラム主催のモリトクラシト・メカニクス(通称モリメカ)の今年度最終回、ゲスト講師として参加します! このブログで考えてきたことの1つの実践になるといいな。 練習会もあるよ。 イベントに向けてテストしてたらなんかできた。
しばらく事務所を閉鎖することにした
しばらく事務所を閉鎖することにした。 それで、15年ぶりにタイトルをオノケンノートに戻した。 理由はいろいろとあるけれども、3月から参加し始めた開発の仕事の責任が大きくなり事務所の業務に時間を割く余裕がほとんどなくなったことが一番大きい。 ...
インセクト プロトタイプの動画紹介
前回のストーリーに引き続き、インセクトのプロトタイプで作成した動画も紹介します。
インセクト ストーリー ~生命の躍動感を建築に! 動画紹介
環境配慮型ブランド『インセクト』のストーリーで作成した第14話までの動画を紹介します。環境という言葉に興味や疑問を持っている方に観ていただきたいです。
昨年作った建築模型
昨年作った模型の紹介。
第12回日置市100人カイギ+カードゲーム「2050カーボンニュートラル」参加記録
登壇させていただいた第12回日置市100人カイギの簡単なレポートなど。
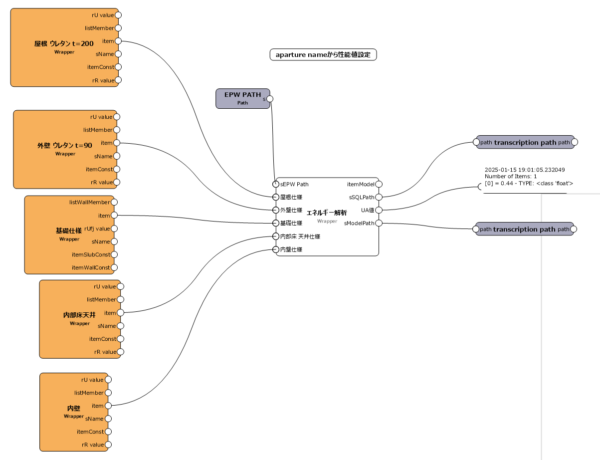
Vectorworks版Ladybug tools(8) エネルギー解析_結果出力編
Vectorworks版Ladybug tools サンプルのエネルギー解析の使い方について。今回は結果出力編です。
Vectorworks版Ladybug tools(7) エネルギー解析_解析編
Vectorworks版Ladybug tools サンプルのエネルギー解析の使い方について。今回は解析編です。
Vectorworks版Ladybug tools(6) エネルギー解析_モデリング編
Vectorworks版Ladybug tools サンプルのエネルギー解析の使い方について。今回はモデリング編です。
Vectorworks版Ladybug tools(5) 光環境解析
Vectorworks版Ladybug tools サンプルの光環境解析の使い方について。
Vectorworks版Ladybug tools(4) 日射解析
Vectorworks版Ladybug tools サンプルの日射解析の使い方について。
Vectorworks版Ladybug tools(3) 事前設定と風配図・太陽軌跡
Vectorworks版Ladybug tools サンプルの事前設定と風配図・太陽軌跡の使い方について。
Vectorworks版Ladybug tools(2) インストール方法
Vectorworks版Ladybug toolsのインストールの仕方について。
Vectorworks版Ladybug tools(1) Ladybug toolsについて
Ladybug toolsについての説明と、Vectorworks版について。
BIM化に踏み込む前の不安とやってみての感想
BIM化に踏み切るにあたり、おおまかには4つの不安がありました。その不安の内容とやってみての感想を書いてみたいと思います。
小規模設計事務所のBIM化手法
小規模設計事務所のBIM化手法として、Vectorworksの使い方など書いていきます。今回は「建設ITガイド2024」に執筆した記事紹介。
青少年のための科学の祭典 日置市大会(1/20)に出展します。
来週の土曜日(1月20日)に青少年のための科学の祭典 日置市大会に出展します。 ・「青少年のための科学の祭典」について | 青少年のための科学の祭典 HP ・青少年のための科学の祭典 | 日置市「広報ひおき」デジタル版 開催日時 : 1月2...
2023年まとめと2024年の指針 遊ぶように生き、遊ぶようにつくるを実践する
少し遅くなりましたが、あけましておめでとうございます。 昨年に引き続き、昨年1年間で考えたことを1枚の紙にまとめてみました。 →昨年の2022年振り返り記事 →2023matome,pdf 2023年振り返り 昨年の行動指針は「遊ぶように生...
近代と遊びとエコロジー ~解像度についてのメモ
・近代は分断によってブラックボックス化とアウトソーシング化を進めることで、さまざまなものごとに対する解像度が低いままでも生きていける状態を必死で作り上げてきたと言える。あらゆるものごとが便利になった。 ・遊びとは、ある特定のものごとに対する...
grasshopperのプラグイン”crane”で曲面折り紙をシミュレーションしてみる
趣味の折り紙は、あまり範囲を拡げず仕事から距離があるものを、と思い生物をメインに折っていたのですが、とあるきっかけがあって、今まであえて踏み込まないでいた、三谷純の曲線折り紙に手を出すことにしました。(このことについては進展があったら書く予...
畑日記 2023.02.12
次男は用事があったので来れなかったけど、長男と三男と一緒に念願の畑作り。 防草シートを剥がすのが一番大変だったけど、畝作って肥料混ぜて緑肥の種まくとこまで、予定通りいけた。 初心者なのでうまくいくかどうか。とにかくやってみよう。 子供たちと...
2022年まとめと2023年の指針 遊ぶように生き、遊ぶようにつくる
2022年は環境という問題に対しての自分なりの指針を作ることが目標だったのですが、今年はじめに昨年、本を読み考えたことを1枚の紙にまとめてみました。 →2022matome.pdf それを今年の指針としたいと思います。 遊ぶように生き、遊ぶ...
ぷち2拠点生活始めます
今年に入ってから、生活に変化を、と思い山間の土地を探していたのですが、昨日、日置市吹上町の与倉の土地・建物の売買契約をしてきました。 右の赤い建物(馬屋)の裏に母屋がついています。 この馬屋が気に入ったのですが、左の小屋と小さな畑の土地もお...
VECTORWORKS 2020
先日VECTORWORKSの2020年版がリリースされたので、早速入れてみました。 新機能のうち、期待しているのは ・データマネージャ ・新しいウォークスルーアニメーション ・履歴ベースの3Dモデリング ・作業中のデータの可視化 など。 特...
2020 明けましておめでとうございます
新年明けましておめでとうございます。 旧年中は大変お世話になりました。 おかげさまで、次の12月で事務所立ち上げの展覧会を開催してから10年になります。 今年は次の10年に向けての研鑽と変革の年とすべく、また、建築・設計を通してさらに良いサ...
永留さんのこと
僕が建築を続けていく上で一番の理解者、もしくは応援者(と勝手に僕が思っている人)を失った。 先に逝ってしまった。 このブログは、僕にとってのその時々を記録として焼き付けておくためのものだから、やっぱり、永留さんについても書き残しておくべきだ...
おおくちたからばこ保育園 写真アップ
おおくちたからばこ保育園の写真アップしました。 実績のページより御覧下さい。
安西先生・・・・・園舎の設計が
ネタ古すぎですんません。 園舎の設計がしたいです。 これまで、「お客様と未来の子供たちのために」をポリシーとして仕事をしてきました。 建築をつくるということは、子どもが育つ環境をつくることでもあります。 40代に突入し、子どもの環境をつく...
不動産屋、はじめました。
設計事務所と同じ建物内で、妻が不動産屋をはじめました。(といっても昨年11月には登録済み。) 不動産屋がもっと身近な存在になってほしい、お客様の新しい暮らしを探す仲間に加えてほしいとの思いから、コパン(フランス語で仲間)と名付けています。 ...
設計監理業務報酬額の算定基準を改定しました
狭小住宅や改装等の依頼が増えてきており、今までの設計監理料の基準では対応できなかったり曖昧だったりという場面が増えてきました。 また、省エネ基準の厳格化その他により業務が複雑化・専門化してきていることもあり、設計監理業務報酬額の算定基準を見...
折り紙
折り紙は子供ころから大好きで、今でもその時の本を見ながら子供に折ったりしていました。 ですが、先日40の誕生日に新しく自分用の折り紙の本を買いました。(30年ぶりくらい) またしばらくはまりそうです。
謹賀新年2013
新年あけましておめでとうございます。 弊所も開設して3年目。飛躍の年にしたいところですが、気を引き締めて一つ一つしっかりと取り組んでいきたいと思います。 本年もどうぞよろしくお願いします。
3.11ハタチバトン
今年の3月11日までの間FKPの方で『3.11ハタチバトン』という募金活動を行なっております。 期間を区切った短期的な取り組みということもあり、こちらでも告知させて頂きます。 もし興味を持たれた方はバトン(募金箱)をお持ちしますので、私か事...
募金プラスプラン、始めました。
■From Kagoshima Project~東北地方太平洋沖地震の被害を受けられた方へ~ 被災地から遠く離れた鹿児島から、一時期なものではない継続的な活動として何が出来るだろうか。 そんな思いの集まりから、自分たちの出来る範囲で継続的に...
あけましておめでとうございます。
あけましておめでとうございます。 年末は屋久島に帰省してしっかり充電するつもりでしたが、船の欠航や積雪で屋久島にも加世田にも帰れませんでしたので鹿児島市内の我が家にてのんびり過ごしています。 昨年の反省と今年の抱負はまた後日。 それでは、本...
オートポイエーシス的ぽこぽこシステム論
このところ、鹿屋だとか川内とかの鹿児島の中心部から少し外れたところがなんとなくアツく感じてて、それについてずっとぼんやり考えてたのですが、ブログやツイッター、メールでの一連のやりとりで自分なりに思うところがあったので、これまた投げ出し気味に...
『新しい公共』と自走力のアーキテクチャー
少し前に鳩山前総理がツイッターで (hatoyamayukio): 「新しい公共」が一人歩きを始めました。こんなに嬉しいことはありません。私に「裸踊り」をさせて下さったみなさん、有り難うございました。その私に続いて「裸踊り」をしようと立ち上...
反省と抱負
トラブルがあって遅くなりましたが、昨年の反省と今年の抱負を書いておきます。 2009年の反省 昨年の記事に書いた昨年の抱負と達成度は以下。 1.House-Studyの6~14の模型を作成しながら、House-Study15~22の案を模型...
レンタルサーバーがクラッシュしました。
XREA+のサーバーで本サイト他を運営していたのですが、1月2日にサーバーがダウンして今だにアクセスできない状況です。 サービスに連絡してもすぐに対応出来ないしデータも残っているか分からない、ということだったので見切りをつけてさくらインター...
久しぶりに折り紙おりました
久しぶりに折り紙を折りました。 詳細はこちら ■おのけんのーと ≫ Blog Archive ≫ おりがみったー たぶんヨーダは僕が今まで折った中では再難関。僕の今の力で折れるギリギリの難しさだったと思います。 正直、プリントしたPDFを見...
Twitter Botをつくってみた。
勢いでTwitter Botをつくってみた。 @machi_search / まちサーチ @syoutengai / oh!商店街 @kagoben / かごんまべんBOT 詳細はこちら(Twitter Botについて)
ジェラシー
テレビでチラッと見かけてずっと気になっていたこの集団。 残念ながらアートマーケットには行くことができず面識もないのですが、やられたっていう感じのポジションです。 前に書いた技術の問題 ■オノケンノート ≫ B117 『藤森流 自然素材の使い...
やっちまったー
11日に行く予定が仕事でどうしても行けなかったohtematicさんの展覧会。ラッキー(?)にも期間延長になったようなので、いってきました。 と、レポートをする予定だったのですが、行ってみるとなんか人気がない・・・。・・・・やっちまったー。...
謹賀新年2009&今年の抱負
新年あけましておめでとうございます。 今年もよろしくお願いします。 去年の抱負に対してあまり良い点をつけられない気がしますが、今年は採点し易いようにもう少し具体的に。 去年のアウトプットとしてのHouse-Studyは上の画像の9案。 9案...
大晦日
早いもので今年ももう終わりですね。 今日の夜から新居に滑り込み、なんとか今年中に引っ越すことが出来ました。(まだ、こまごまとしたのは残っていますが) まだ、整理中ですが、新居では納戸の3畳を書斎として使えることになったので、来年はしっかり模...
おのけんのーと(ひらがな版)
思うところがあって、DIARYのカテゴリーを別ブログに移しました。 »おのけんのーと »おのけんのーとRSS もし、よろしければこちらもどうぞ。





































動態再起論
出会う建築
インセクト
オリケン